The Challenge
CV-Library is a recruitment platform that operates two leading job boards across the UK and US. The company's flagship platform, CV-Library, founded in 2000, serves as the UK's largest independent job board with over 100,000 active job listings and more than 3 million submitted monthly applications.
Resume-Library, their second platform, launched in 2015 and has quickly become one of the leading US job boards.

For CV-Library, ATS integrations played a major role in supporting its customers who are increasingly looking to manage all their hiring from within a central ATS. To support this and improve both candidate and recruiter experience, CV-Library needed ATS integrations that could support several critical functions:
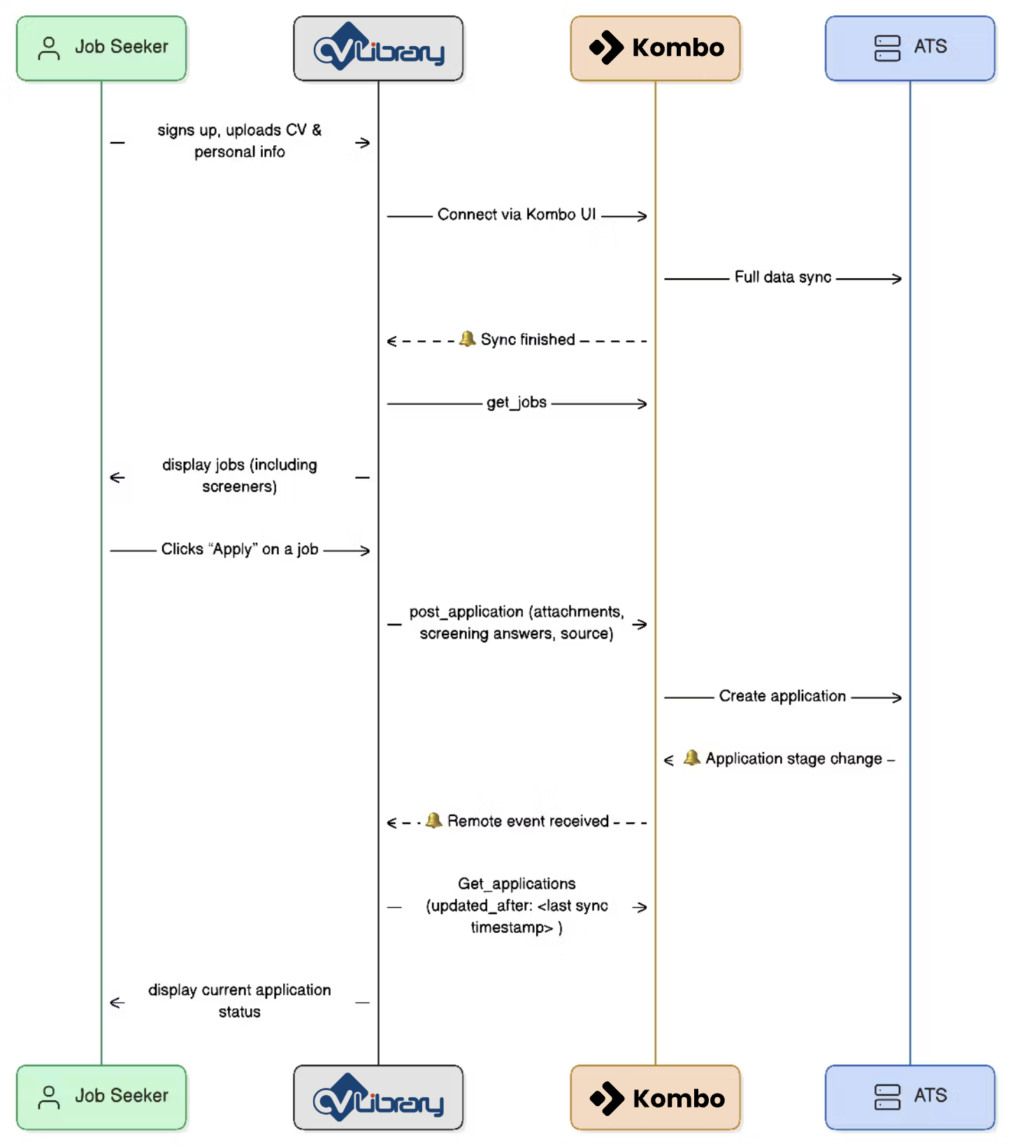
Job data retrieval: CV-Library needed to pull job postings and their associated screening questions from clients' ATS systems, ensuring candidates could apply with all required information that matches the specific requirements.
Application submission with complete data: When candidates apply through CV-Library, their applications must include all required information - applicant data, CVs, and answers to custom screening questions - delivered directly into the client's ATS system.
Screening question handling: Each ATS handles screening questions differently, with varying question types, conditional logic, and data formatting requirements. CV-Library needed to extract these questions from clients' systems and present them within their own platform. They also had to manage conditional question logic and deliver candidates' responses directly to the ATS with each application.
Real-time application tracking: Clients expect to see applications appear in their ATS in real time, with clear attribution to CV-Library, allowing them to accurately measure ROI and track performance.
CV-Library had already built more than 50 ATS integrations in-house, but also wanted to scale quickly to support customers who use other ATS integrations. They decided to seek an external partner for three reasons:
Enterprise ATS complexity: Enterprise clients using SAP SuccessFactors, Workday, and Oracle required complex integrations that were expensive to build and maintain. These aren't simple API connections - they involve complicated authentication flows, screening question handling, and strict security requirements.
Resource allocation dilemma: CV-Library's leadership team understood that building these integrations in-house would drain engineering resources. Each integration was essentially a custom project with its own timeline and complexity.
Market differentiation: In a competitive market with players like Reed and Totaljobs, CV-Library's product team identified comprehensive ATS integrations as a key differentiator for enterprise clients. This would allow them to better serve large customers with complex integration requirements.
The Solution
Kombo's focused approach to ATS integrations provided CV-Library with what they needed: a single API that connected to all major enterprise systems without requiring custom development for each client.
Fast and risk-free implementation
Kombo provided sandbox access to all major ATS systems, allowing CV-Library's technical team to test integrations thoroughly before deployment. The team received hands-on support throughout implementation and Kombo’s Solution Engineers joined customer onboarding calls when needed to ensure smooth connections. With Kombo's white-label connection flow and connection guides, CV-Library’s clients could connect their ATS systems seamlessly under CV-Library's own branding.
Screening question handling
One of Kombo's key features solved a major ATS integration challenge: handling screening questions across different systems. This was critical for CV-Library since incomplete applications reduce their value to clients.
Kombo pulls screening questions from each client's ATS and normalizes the question formats. The platform provides the conditional data structure, auto-answers mandatory screening questions when your product does not support screening questions, and sends complete responses back to each ATS.

Direct partnership approach
Rather than being just another vendor, Kombo became a strategic partner in CV-Library's growth plans. The relationship included dedicated Slack channels for support, regular check-ins for improvement, and collaborative planning for new integration rollouts. One example for this has been the precondition screening question feature, which Kombo built upon CV-Library’s request.
Kombo’s team is proactive, responsive, and easy to work with. As an example, we raised a question this morning and received a response within 10 minutes.
– Jane Akoshile, Product Manager - Integrations
The Outcome
300% improvement in application conversion
CV-Library saw a 300% increase in job applications for customers that were integrated through ATS connections versus a complex application process. This growth came from two key factors: clients were more willing to post jobs when they knew applications would flow directly into their existing systems, and candidates completed more applications because the process was faster and required fewer steps.

Eliminated custom development bottleneck
The single-API approach removed the biggest constraint on CV-Library's enterprise growth. Previously, each new enterprise client meant weeks of custom development work. Now the technical team could onboard multiple enterprise clients simultaneously without additional engineering resources.
Scalable enterprise client acquisition
With 75 eligible clients identified within the first 6 months, CV-Library could now approach enterprise prospects using any ATS system. The technical team could support multiple systems without building custom integrations for each client. Previously, each enterprise deal required checking if CV-Library could technically support the client's ATS. Now, when prospects used Workday, SAP, or Oracle, the focus shifted to implementation timelines rather than technical limitations.
How CV-Library uses Kombo:

Get started with seamless integrations
We've already helped over one hundred customers achieve measurable results. Talk to one of our integration experts to see how Kombo can support your product.

%20CV-Library%20logo.png)